信管·新闻 | 2020年上海财经大学计算机应用能力大赛成功举行
2020-04-10
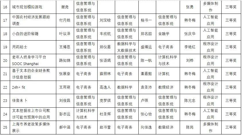
近日,2020年上海财经大学计算机应用能力大赛于信息管理与工程学院成功举办。从2019年10月大赛报名启动以来,共有四十支队伍百余位学生报名参赛,经过前期的赛事培训和一个寒假的制作准备,本次比赛中25支队伍获得了奖项,其中5支队伍通过持续努力的付出脱颖而出获得一等奖,7支队伍获得二等奖,13支队伍获得三等奖。这25支获奖作品分别分布在Web网站设计、程序设计应用、虚拟实验微课程、多媒体制作、数据库应用系统、人工智能应用六个类别,所有获奖作品将被推荐参加即将举办的2020年上海市大学生计算机应用能力大赛。
由于疫情影响,此次校赛评审采取线下盲审的方式,每支队伍的作品都由5位评审老师仔细审阅。10位评审老师通过网络获取需评审的参赛作品,逐个下载安装进行审查,并给出详细的评审意见。在此之前,学院为做好赛前培训、经验分享和答辩等工作,建立微信群实时跟踪各参赛小组备赛情况,及时解答赛务问题,为参赛学生提供技术、信息支持,确保我校学生顺利参赛。
携手抗疫,共克时艰,在全国齐心抗击疫情的大背景下,许多参赛作品聚焦于疫情防控的主题。同学们利用自己所学的专业知识设计制作了功能不同形式多样的作品,参赛选手们对于疫情的密切关注以及运用所学为抗疫出一份力的热心也体现在了作品的精良制作中。
王睿鑫、盛博远、杜思霖三位同学的作品“战疫:我们与你同在”是一个针对全球新冠肺炎疫情而开发的数据可视化与信息共享平台,该平台不仅对全球、全国乃至各省市自治区的新冠疫情进行实时的多维度的展示,还对疫情相关的新闻谣言、周边疫情、实时舆情等信息进行了梳理、汇总和可视化呈现,为大众提供了一个综合完善的新冠肺炎疫情信息获取渠道,以期增强广大群众打赢疫情防控阻击战的信心和决心。

王郝东、赖明昊、夏逸超三位同学将预测与可视化相结合开发出疫情研究和展示系统——“VFV-疫情预测可视化网站”,系统着手于疫情时间轴变化,用更强的交互性和信息融合性对疫情加以分析并预测,兼容性良好。

管晓懿、李霄晗、朱丹琪三位同学的作品“‘E星一役’——传染病防护创意微课堂”以生动有趣的形式普及传染病防护知识,通过动画和互动小游戏使小学低年级学生增强了对于传染病防护的意识。

以下为本次大赛的获奖名单:


